政治
卓揆「不副署」眷改條例修正案 總統府傍晚再以「總統用牋」告知立院
記者周志豪/台北報導
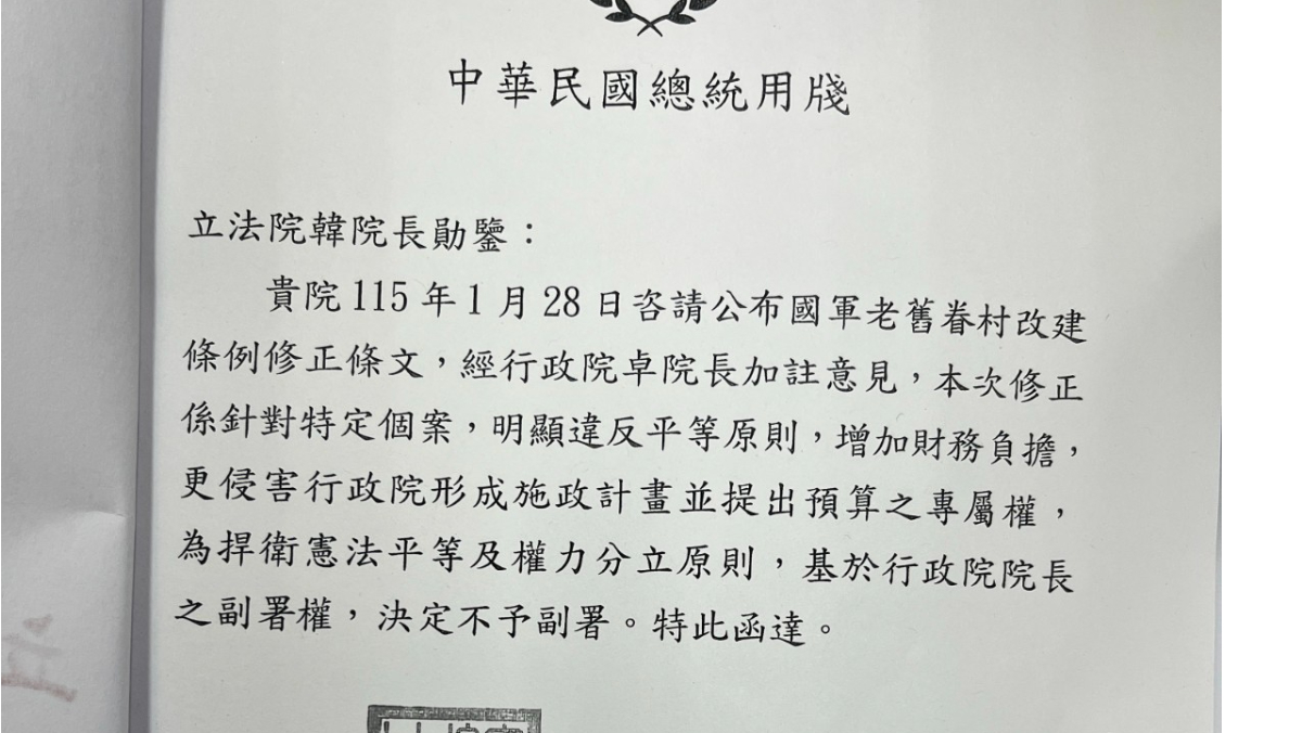
立法院近日三讀修正國軍老舊眷村改建條例修正案,行政院長卓榮泰決定再以不副署杯葛。總統府傍晚也再以「中華民國總統用牋」,正式行文立法院,告知卓決定不副署決定。
牋文中表示,「貴院115年1月28日咨請公布國軍老舊眷村改建條例修正條文,經行政院卓院長加註意見,本次修正係針對特定個案,明顯違反平等原則,增加財務負擔,更侵害行政院形成施政計畫並提出預算之專屬權」。
牋文指出,「為捍衛憲法平等及權力分立原則,基於行政院院長之副署權,決定不予副署」。
更多太報報導 行政院拒副署眷改條例 黃國昌:賴卓專制獨裁將遭歷史裁判 第二例!政院不副署《眷改條例》 卓榮泰:為個案修法違反平等原則 綠委挺政院針對三爭議法案合憲救濟 藍委嗆毀憲亂政「吃法律自助餐」
立法院近日三讀修正國軍老舊眷村改建條例修正案,行政院長卓榮泰決定再以不副署杯葛。總統府傍晚也再以「中華民國總統用牋」,正式行文立法院,告知卓決定不副署決定。
牋文中表示,「貴院115年1月28日咨請公布國軍老舊眷村改建條例修正條文,經行政院卓院長加註意見,本次修正係針對特定個案,明顯違反平等原則,增加財務負擔,更侵害行政院形成施政計畫並提出預算之專屬權」。
牋文指出,「為捍衛憲法平等及權力分立原則,基於行政院院長之副署權,決定不予副署」。
更多太報報導 行政院拒副署眷改條例 黃國昌:賴卓專制獨裁將遭歷史裁判 第二例!政院不副署《眷改條例》 卓榮泰:為個案修法違反平等原則 綠委挺政院針對三爭議法案合憲救濟 藍委嗆毀憲亂政「吃法律自助餐」
新聞來源: 原始來源
尚無評論,成為第一個發言的人吧!